您的當前位置:網站首頁 > 新聞中心 > 行業新聞 > 不開采 只加工 開個洗沙場投資多少錢?需要什么手續?
發布時間:2020-07-02 15:52:35
更新時間:2021-01-04 15:52:35
作者:武永蘭
歡迎
在線咨詢
獲取報價清單及產品資料,賺錢從這里開始、期待您的來廠參觀!
1 洗砂機 2 投資成本劃算
沙子是各工業領域所需要的一種建筑材料,品質好壞、級配高低很重要,加上天然砂資源緊缺、河沙禁止開采,需求量持續上漲,所以選擇機制砂、石粉、山沙等作原料,可代替天然砂用于各領域,不開采 只加工 開個洗沙場投資多少錢?需要什么手續?本文來詳細了解。

河南鄭州客戶洗沙場實拍圖
國家為什么禁止洗沙?辦洗沙 不開采 只加工可以嗎?一般是可以的,但是,需要合法辦理相關手續,以及環保措施要準備好,符合相關部門法律法規,比如:河沙,嚴厲禁止開采、屬于違法行為,會使得河堤失去保護,受到高水位浸泡后,可能引起坍塌、引發洪災,傷害水生動植物,影響生態環境。
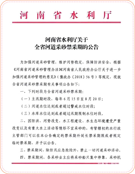
6月11日,已全面進入汛期,有148條河流發生超過警戒水位的洪水,根據河南省水利廳發布的《關于全省河道采砂禁采期的公告》,主汛期(6月15日至8月20日)禁止一切河道采砂活動。

雖然禁止開采河沙,但開辦洗沙廠,原材料可以選擇機制砂、石粉、山沙、尾礦等等,實現資源再利用,粒型好、成品可控,投資成本低、加工不受影響,而且粉塵、污水可控制,還在觀望的朋友可以放心大膽投資。

只洗沙不開采需要什么手續,辦得下來嗎?是可以辦得下來,只要符合相關標準,全國各地流程大體一致,個別地區規定可能稍有不同,具體依當地的為準。
只洗沙不開采手續:工商部門核名、國土資源局辦開采證、安全管理局審批、環保局測評、工商部門辦理營業執照、稅務部門辦理稅務登記證;

不開采 只加工 開個洗沙場需要多少錢?根據已投產客戶了解,一般在30-80萬元左右,具體還要根據生產規模大小、產量、方案設計、設備價格、場地、后期人工費以及水電費用等來決定,常規洗沙場成本投資介紹如下;

看采用什么原料,進而確定費用,一般用機制砂(河卵石、花崗巖、石灰石)以及石粉等,成本5-20元/噸,手續辦理幾千元左右;
選購一套洗沙機設備價格20-60萬左右(根據產量、型號、方案設計而定),環保裝置投資千元左右;
勞動力2-5人左右(一個人100-300元/天),占地面積大概1-3畝左右(農村一畝地租金1000-3000左右/月),及水、電消耗按成本,整體成本2-5萬元左右/月;

洗沙機設備圖片,有現貨
具體開個洗沙場投資多少錢?詳細報價單、投資方案設計、收益分析等相關資料,都可以隨時點擊咨詢,有項目經理來提供,全方位扶持、幫您輕松辦廠,即享優惠。
原料:機制砂
產量:時產400噸
設備配置:料倉+振動篩+3020洗沙機(2臺)+輸送機;
河南周口客戶洗沙場視頻
1
清洗量大、沒有殘余
紅星洗沙機設備采用輪斗設計、能保證清洗量大且干凈,可破壞包裹沙粒的水汽層,實現深層清洗,沒有清洗死區,一次清洗干凈,出沙率85-90%左右,成品建筑用砂級配和細度模數可達到標準,成品銷路更廣、提高客戶收益;
2
污水處理得當、綠色環保
客戶現場建設沉淀池,對洗沙污泥、廢水沉淀處理,一方面進行水資源循環利用,同時流失量控制在5%-10%之內,節省成本投入,另一方面也減少對生態環境污染;

洗沙機生產現場實拍圖,建設沉淀池
溫馨提示:如果不設置沉淀池,每清洗1噸砂石大概需要2-3.5方的水,經過沉淀池的作用后,實現費用利用,每清洗1噸砂石大概需要折耗0.2-0.5方的水。
因為洗砂機設備工作時,洗砂水是循環的,不會結冰,晚上停產時,把水槽里的水放干,該設備冬季生產過程中水不會凍上。

河南紅星機器建廠四十多年,有三大標準化、專業化和現代智能化車間,洗沙機設備型號齊全,均有現貨可選購,一直是自產自銷,十幾項出廠質量標準,發貨及時(承諾按合同日期),還提供一站式EPC項目總包服務,協助開辦洗沙場。

洗沙機設備發貨圖
![]()
![]()
在線留言想了解價格?產量?型號?售后?請留言,我們第一時間為您回復